Η ταχέως εξελισσόμενη επιδημία λοιμώξεων από το νέο κοροναϊό (2019-nCoV), επιβάλλει την ορθή διαχείριση, όχι μόνο των κρουσμάτων λοίμωξης αλλά και των ατόμων που ήρθαν σε επαφή με πρόσφατα διαγνωσμένα κρούσματα λοίμωξης από τον ιό (δηλαδή των "επαφών" τους).
Πως γίνεται όμως η διαχείριση ατόμων με ιστορικό επαφής με πρόσφατα διαγνωσθέν κρούσμα λοίμωξης από τον 2019-nCoV;
Σύμφωνα με οδηγία του ΕΟΔΥ σκοπός της διαχείρισης επαφών είναι:
Ως "επαφή" κρούσματος λοίμωξης από τον 2019-nCoV ορίζεται άτομο που δεν εμφανίζει συμπτώματα και είχε ή ενδέχεται να είχε ιστορικό επαφής με κρούσμα λοίμωξης από 2019-nCoV.
Ο σχετιζόμενος με την έκθεση κίνδυνος λοίμωξης εξαρτάται από το επίπεδο έκθεσης, ο οποίος, με τη σειρά του, καθορίζει και το είδος της παρακολούθησης. Ο καθορισμός του επιπέδου έκθεσης ενέχει δυσκολίες και απαιτεί τη διενέργεια συνέντευξης με το κρούσμα.
Ανάλογα με το επίπεδο της έκθεσης, οι επαφές του κρούσματος κατηγοριοποιούνται σε:
1. "Στενές επαφές" (έκθεση υψηλού κινδύνου)
Ως στενή επαφή πιθανού ή επιβεβαιωμένου κρούσματος λοίμωξης από 2019-nCoV ορίζεται:
2. "Περιστασιακές επαφές" (έκθεση χαμηλού κινδύνου)
Ως περιστασιακή επαφή πιθανού ή επιβεβαιωμένου κρούσματος λοίμωξης από 2019-nCoV ορίζεται:
Εργαζόμενοι στο χώρο της υγείας με επαγγελματική έκθεση
Οι επαγγελματίες υγείας που απασχολούνται στη φροντίδα ασθενών με λοίμωξη από 2019- nCoV θα πρέπει να καταγράφονται και να παρακολουθούνται με βάση συγκεκριμένο πρωτόκολλο της δομής φροντίδας υγείας, το οποίο να περιλαμβάνει καταγραφή τους, ενεργητική παρακολούθηση εμφάνισης συμπτωμάτων και άμεσο εργαστηριακό διαγνωστικό έλεγχο και απομόνωση, σε περίπτωση εμφάνισης συμπτωμάτων που μπορεί να σχετίζονται με τον 2019-nCoV.
Γ. Βήματα διαχείρησης επαφών μετά την αναγνώριση κρούσματος λοίμωξης από 2019-nCoV
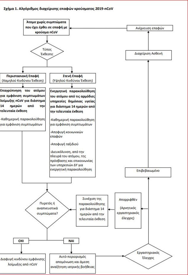
Δ. Παρακολούθηση των επαφών
Στον επισυναπτόμενο αλγόριθμο (σχήμα 1) περιγράφεται η διαδικασία παρακολούθησης των επαφών και οι ενδεδειγμένες ενέργειες. Ανάλογα με την περίπτωση, οι αρμόδιες αρχές δημόσιας υγείας μπορούν να συστήσουν ή να εφαρμόσουν επιπλέον περιοριστικά μέτρα (π.χ. εθελούσιο περιορισμό των επαφών από το άτομο ή αποφυγή επαφής με πλήθη).

Η διερεύνηση και διαχείριση των επαφών βασίζονται στις διαθέσιμες γνώσεις για τη νόσο:
Ε. Κύριες ενέργειες όσον αφορά τις επαφές
Στενές επαφές (έκθεση υψηλού κινδύνου):
Περιστασιακές επαφές (έκθεση χαμηλού κινδύνου):
Εμφάνιση συμπτωμάτων σε επαφή κορύσματος λοίμωξης από 2019-nCoV:
Σε όλες τις επαφές κρούσματος λοίμωξης από 2019-nCoV, στενές ή περιστασιακές, θα πρέπει να δοθεί η οδηγία, επί εμφάνισης οποιουδήποτε συμπτώματος εντός του διαστήματος των 14 ημερών από την τελευταία ημερομηνία έκθεσης, για άμεση απομόνωση, επικοινωνία με τις υπηρεσίες υγείας και άμεση ιατρική εκτίμηση. Εφόσον δεν παρουσιαστούν συμπτώματα εντός των 14 ημερών από την τελευταία ημερομηνία έκθεσης, θεωρείται ότι τα άτομα δεν διατρέχουν πλέον κίνδυνο εμφάνισης λοίμωξης από τον 2019- nCoV.
Πως γίνεται όμως η διαχείριση ατόμων με ιστορικό επαφής με πρόσφατα διαγνωσθέν κρούσμα λοίμωξης από τον 2019-nCoV;
Σύμφωνα με οδηγία του ΕΟΔΥ σκοπός της διαχείρισης επαφών είναι:
- Η διαχείρηση των επαφών των κρουσμάτων λοίμωξης από τον 2019-nCoV αποσκοπεί στην:
- αναγνώριση επαφών που εμφανίζουν συμπτώματα όσο το δυνατόν γρηγορότερα, με σκοπό την απομόνωση, ιατρική εκτίμηση, και χορήγηση υποστηρικτικής θεραπείας και
- διευκόλυνση του έγκαιρου εργαστηριακού διαγνωστικού ελέγχου τους
Ως "επαφή" κρούσματος λοίμωξης από τον 2019-nCoV ορίζεται άτομο που δεν εμφανίζει συμπτώματα και είχε ή ενδέχεται να είχε ιστορικό επαφής με κρούσμα λοίμωξης από 2019-nCoV.
Ο σχετιζόμενος με την έκθεση κίνδυνος λοίμωξης εξαρτάται από το επίπεδο έκθεσης, ο οποίος, με τη σειρά του, καθορίζει και το είδος της παρακολούθησης. Ο καθορισμός του επιπέδου έκθεσης ενέχει δυσκολίες και απαιτεί τη διενέργεια συνέντευξης με το κρούσμα.
Ανάλογα με το επίπεδο της έκθεσης, οι επαφές του κρούσματος κατηγοριοποιούνται σε:
1. "Στενές επαφές" (έκθεση υψηλού κινδύνου)
Ως στενή επαφή πιθανού ή επιβεβαιωμένου κρούσματος λοίμωξης από 2019-nCoV ορίζεται:
- άτομο που ζει στην ίδια οικία με το κρούσμα λοίμωξης από 2019-nCoV
- άτομο που είχε επαφή πρόσωπο με πρόσωπο ή ήταν στον ίδιο κλειστό χώρο με το κρούσμα λοίμωξης από 2019-nCoV
- επαγγελματίας υγείας ή άλλο άτομο που παρείχε άμεση φροντίδα σε κρούσμα λοίμωξης από 2019-nCoV, ή προσωπικό εργαστηρίου που χειρίζεται κλινικά δείγματα κρουσμάτων λοίμωξης από 2019-nCoV
- συνταξιδιώτης στο ίδιο αεροσκάφος, ο οποίος καθόταν σε απόσταση δύο σειρών θέσεων (προς κάθε κατεύθυνση) από το κρούσμα λοίμωξης από τον 2019-nCoV, άτομα που ταξίδευαν μαζί ή φρόντισαν το κρούσμα και μέλη του πληρώματος που εξυπηρέτησαν το συγκεκριμένο τμήμα του αεροσκάφους όπου καθόταν το κρούσμα (επί ύπαρξης σοβαρών συμπτωμάτων ή μετακινήσεων του ασθενούς εντός του αεροσκάφους, που ενδέχεται να συνεπάγονται περισσότερο εκτεταμένη έκθεση, οι επιβάτες που κάθονταν στο ίδιο τμήμα του αεροσκάφους ή ακόμη και όλοι οι επιβάτες της πτήσης μπορεί να θεωρηθούν στενές επαφές)
2. "Περιστασιακές επαφές" (έκθεση χαμηλού κινδύνου)
Ως περιστασιακή επαφή πιθανού ή επιβεβαιωμένου κρούσματος λοίμωξης από 2019-nCoV ορίζεται:
- άτομο που μπορεί να ταυτοποιηθεί και είχε περιστασιακή επαφή με περιπατητικό ασθενή με λοίμωξη από 2019-nCoV
- άτομο με διαμονή σε περιοχή που θεωρείται ότι υπάρχει συνεχιζόμενη μετάδοση του 2019-nCoV στην κοινότητα*
Εργαζόμενοι στο χώρο της υγείας με επαγγελματική έκθεση
Οι επαγγελματίες υγείας που απασχολούνται στη φροντίδα ασθενών με λοίμωξη από 2019- nCoV θα πρέπει να καταγράφονται και να παρακολουθούνται με βάση συγκεκριμένο πρωτόκολλο της δομής φροντίδας υγείας, το οποίο να περιλαμβάνει καταγραφή τους, ενεργητική παρακολούθηση εμφάνισης συμπτωμάτων και άμεσο εργαστηριακό διαγνωστικό έλεγχο και απομόνωση, σε περίπτωση εμφάνισης συμπτωμάτων που μπορεί να σχετίζονται με τον 2019-nCoV.
Γ. Βήματα διαχείρησης επαφών μετά την αναγνώριση κρούσματος λοίμωξης από 2019-nCoV
- Αμέσως μετά την εργαστηριακή επιβεβαίωση κρούσματος λοίμωξης από 2019-nCoV, ακολουθούν τα παρακάτω βήματα:
- αναγνώριση των επαφών και κατηγοριοποίησή τους ως στενών (έκθεση υψηλού κινδύνου) ή περιστασιακών (έκθεση χαμηλού κινδύνου)
- εντοπισμός και διερεύνηση των επαφών (δηλαδή επικοινωνία με αυτά και εκτίμηση κινδύνου)
- διαχείριση και παρακολούθηση των επαφών (δηλαδή ενημέρωση, συστάσεις, επανεκτίμηση, περιλαμβανομένου εργαστηριακού ελέγχου επί ενδείξεων)
- παρακολούθηση των αποτελεσμάτων της διερεύνησης από την ομάδα διαχείρισης της επιδημίας
Δ. Παρακολούθηση των επαφών
Στον επισυναπτόμενο αλγόριθμο (σχήμα 1) περιγράφεται η διαδικασία παρακολούθησης των επαφών και οι ενδεδειγμένες ενέργειες. Ανάλογα με την περίπτωση, οι αρμόδιες αρχές δημόσιας υγείας μπορούν να συστήσουν ή να εφαρμόσουν επιπλέον περιοριστικά μέτρα (π.χ. εθελούσιο περιορισμό των επαφών από το άτομο ή αποφυγή επαφής με πλήθη).

Η διερεύνηση και διαχείριση των επαφών βασίζονται στις διαθέσιμες γνώσεις για τη νόσο:
- Ο χρόνος επώασης του 2019-nCoV υπολογίζεται, με τα μέχρι στιγμής δεδομένα, σε 2-12 ημέρες. Για λόγους ασφάλειας και πρακτικούς λόγους, συστήνεται παρακολούθηση των επαφών για 14 ημέρες (2 εβδομάδες) μετά από την τελευταία ημερομηνία έκθεσής τους.
- Πιστεύεται ότι ο ασθενής με λοίμωξη από 2019-nCoV εμφανίζει τη μέγιστη μεταδοτικότητα όταν εμφανίζει συμπτώματα, αλλά ενδέχεται να είναι σε κάποιο βαθμό μεταδοτικός και πριν από την έναρξη των συμπτωμάτων. Ο βαθμός μεταδοτικότητας είναι πιθανό να σχετίζεται με τη βαρύτητα των συμπτωμάτων.
- Η μετάδοση πιστεύεται ότι συμβαίνει κυρίως μέσω αναπνευστικών σταγονιδίων. Προς το παρόν, παραμένει ασαφές εάν είναι δυνατή και αερογενής μετάδοση του νοσήματος (29/01/2020). Μετάδοση με την κοπρανοστοματική οδό δεν έχει αποκλειστεί, παρόλα αυτά, από την πρώτη δημοσιευμένη σειρά ασθενών, μόνο ένας από τους 38 ασθενείς εμφάνιζε διάρροια.
Ε. Κύριες ενέργειες όσον αφορά τις επαφές
Στενές επαφές (έκθεση υψηλού κινδύνου):
- Ενεργητική παρακολούθηση του ατόμου από τις αρμόδιες υπηρεσίες δημόσιας υγείας, μέχρι τη συμπλήρωση 14 ημερών από την τελευταία ημερομηνία έκθεσης
- Καθημερινή παρακολούθηση για εμφάνιση συμπτωμάτων λοίμωξης από τον 2019-nCoV (πχ πυρετού οποιουδήποτε ύψους, βήχα, δύσπνοιας, κλπ.)
- Αποφυγή κοινωνικών επαφών
- Αποφυγή ταξιδιού
- Διευκόλυνση, από την πλευρά του ατόμου, της πρόσβασης και επικοινωνίας των υπηρεσιών δημόσιας υγείας για την ενεργητική παρακολούθηση
Περιστασιακές επαφές (έκθεση χαμηλού κινδύνου):
- Επαγρύπνιση του ατόμου για εμφάνιση συμπτωμάτων λοίμωξης από τον 2019-nCoV (πχ πυρετού οποιουδήποτε ύψους, βήχα, δύσπνοιας, κλπ.), μέχρι τη συμπλήρωση 14 ημερών από την τελευταία ημερομηνία έκθεσης
- Ανάλογα με τη συγκεκριμένη περίπτωση, απόφαση για περαιτέρω ενέργειες από τις αρμόδιες υπηρεσίες δημόσιας υγείας
Εμφάνιση συμπτωμάτων σε επαφή κορύσματος λοίμωξης από 2019-nCoV:
Σε όλες τις επαφές κρούσματος λοίμωξης από 2019-nCoV, στενές ή περιστασιακές, θα πρέπει να δοθεί η οδηγία, επί εμφάνισης οποιουδήποτε συμπτώματος εντός του διαστήματος των 14 ημερών από την τελευταία ημερομηνία έκθεσης, για άμεση απομόνωση, επικοινωνία με τις υπηρεσίες υγείας και άμεση ιατρική εκτίμηση. Εφόσον δεν παρουσιαστούν συμπτώματα εντός των 14 ημερών από την τελευταία ημερομηνία έκθεσης, θεωρείται ότι τα άτομα δεν διατρέχουν πλέον κίνδυνο εμφάνισης λοίμωξης από τον 2019- nCoV.

Δεν υπάρχουν σχόλια:
Δημοσίευση σχολίου
ΤΑ ΣΧΟΛΙΑ ΑΝΑΡΤΩΝΤΑΙ ME ΜΙΚΡΗ ΚΑΘΥΣΤΕΡΗΣΗ ΚΑΙ ΚΑΤΟΠΙΝ ΕΛΕΓΧΟΥ